Peta Konsep Karya Ilmiah
CARA MENULIS DAFTAR PUSTAKA. Pada literatur keislaman ternyata peta konsep telah ditemukan.
Peta Konsep Bab 5 Selvi 1901033
Secara aktif berpikir untuk membuat peta konsep daripada hanya menyalin ulang materi otomatis pemahaman kamu akan jadi lebih dalam.
Peta konsep karya ilmiah. Proses decoding mengubah kodelambang verbal menjadi bunyi Bahasa yang bermakna 3. Tujuan Penulisan Karya Ilmiah B. Download Contoh Peta Konsep Karya Ilmiah PDF 1900 MB - SamPDF Скачайте Contoh Peta Konsep Karya Ilmiah PDF бесплатно secara di SamPDF.
Karya ilmiah bisa menjadi wahana. Yesiana Dike Nur Rohmawati 837663745 3. Hasil dari analisis menunjukkan bahwa ada pengaruh metode scl dipadu peta konsep terhadap pemahaman bacaan dan menulis karya ilmiah dalam Era MEA.
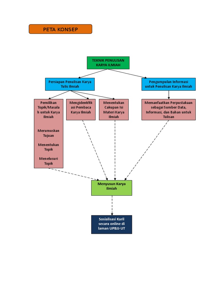
Peta konsep karya ilmiah bahasa indonesia - Below are contents andor sponsored listings for goods and services related to. Pada kesempatan kali ini Saya akan membagikan sebuah contoh Peta Konsep Penulisan Karya Ilmiah Karil yang dibuat berdasarkan Modul Teknik Penulisan Karya Ilmiah IDIK4012 Universitas Terbuka. Kekhasan artikel ilmiah adalah pada penyajiannya yang tidak panjang lebar tetapi tidak mengurangi nilai keilmiahannya.
Proses merekonstruksi makna dari bahan-bahan cetak 4. Sebab ditulis lebih bersifat umum untuk konsumsi publik. Pengubahan lambang visual menjadi lambang bunyi 2.
PENGGUNAAN PETA KONSEP UNTUK MENGANALISIS MISKONSEPSI SISWA Penelitian Deskritif di SMP N 3 Tangerang Selatan. Description Download Peta Konsep Persiapan Penulisan Karya Tulis Ilmiah Comments. Dicatat ya berikut adalah langkah-langkah pembuatan Peta Konsep.
Tugas uts peta konsep karya ilmiah Nama. Jika Anda tidak menemukan info mengenai peta konsep karya ilmiah bahasa indonesia di bawah ini maka kami sarankan Anda untuk mencoba atau mencari hasil pencarian lainnya di wwwgooglecoid. Sinta Devi Lestari 837662808 Kegiatan Belajar 1 Hakikat Karya Ilmiah Pengertian dan Ciri Ciri Karya Ilmiah Pengertian Ciri-ciri Karya Ilmiah C.
Penelitian ini merupakan penelitian deskriptif kualitatif. Menganalisis Miskonsepsi Siswa adalah benar hasil karya sendiri dibimbing dosen. Подробно Contoh Peta Konsep Karya Ilmiah PDF dapat kamu nikmati dengan cara klik link download dibawah dengan mudah tanpa adanya iklan yang mengganggu.
Categories View All Login Register. Efektif Kalimat efektif adalah kalimat yang berisikan gagasan pembicara atau penulis yang dapat dipahami oleh pendengar atau pembaca singkat hemat dalam pemakaian atau pemilihan kata-kata jelas dan sesuai dengan kaidah bahasa yang berlaku tepat Bahasa Karya Tulis Ilmiah 10. Susun konsep turunan dengan urutan paling umum ke yang paling spesifik 3.
Tidak terikat secara ketat dengan aturan penulisan ilmiah. Pada makalah ini penulis mencoba memberikan pemahaman konsep dasar hakikat menulis karya ilmiah. Widya Mayasari 837662847 4.
1 Karya ilmiah adalah karya tulis yang dibuat dengan prinsip-prinsip ilmiah berdasarkan data dan fakta obervasi eksperimen dan kajian pustaka. Peta Konsep Kelompok 1. Hal ini terjadi tentu dikembalikan kepada individu masing-masing mahasiswa mereka menempatkan tugas menulis karya ilmiah itu sebagai sebuah kewajiban ilmiah atau beban ilmiah.
HAKIKAT DAN KARAKTERISTIK KARYA ILMIAH. Peta Konsep Teknik Menulis Karya Ilmiah Pkpu S Blog Contoh karya tulis ilmiah tentang sampah kali ini kami akan sampaikan disini buat anda semua yang ingin membuat karya iliah tentang sampah sehingga anda akan mengerti tentang hal yang pertama harus di lakukan sehingga apa yang anda inginkan tercapai untuk bisa memberikan karya tulis ilmiah yang baik dan benar nantinya sobat. - Link Download ada di akhir artikel ini.
2 Tujuan dari penulisan karya ilmiah yaitu. Proses rekonstruksi makna melalui interaksi yang dinamis KB 1 Hakikat Membaca KB 2 Hakikat Karya Ilmiah dan Karya Ilmiah. Report Peta Konsep Persiapan Penulisan Karya Tulis Ilmiah Please fill this form we will try to respond as soon as possible.
Pengetahuan Ilmiah Pengetahuan ilmiah adalah pengetahuan yang diperoleh secara ilmiah. Rosela Eka Megatari 837663777 2. Tulis konsep utama di atas kertas dan lingkari 2.
PETA KONSEP MEMBACA KARYA ILMIAH POPULER MODUL 4 1. Peta Konsep Karya ilmiah-1. Dinamakan ilmiah populer karena ditulis bukan untuk.
Melihat pengaruh metode scl dipadu peta konsep terhadap pemahaman bacaan dan menulis karya ilmiah dalam Era MEA. Salah satunya pada karya Syaikh Nawawi al-Bantani 1230 H1813 M -1314 H1897 M yaitu pada kitab Sulam al-Munajah Tangga Munajat kepada-Nya syarah dari kitab Safinah al-Shalah karya Sayyid Abdullah bin Umar bin Yahya al-Hadrami 1209-1265 H. Download Peta Konsep Persiapan Penulisan Karya Tulis Ilmiah.
Telah melalui bimbingan dan dinyatakan sah sebagai karya ilmiah yang. Peta Konsep Teknik Menulis Karya Ilmiah. Fungsi Manfaat Karya Ilmiah D.
Peta Konsep Persiapan Penulisan Karya Tulis Ilmiah

Peta Konsep Teknik Menulis Karya Ilmiah Pkpu S Blog

Micro Teaching Idik4013 Memanfaatkan Pustaka Dalam Penulisan Karya Il

Posting Komentar untuk "Peta Konsep Karya Ilmiah"